
“以前这条路坑坑洼洼,下雨天积水严重,现在好了,平整又宽敞。”业主王女士指着新修的沥青路面笑着说。
如今的合肥市瑶海区七里站街道恒通社区枫尚花园(金辉枫尚)小区,平整的沥青路面已取代了往日的坑洼破损路面,电梯平稳运行,曾经困扰居民的漏水问题也正逐步解决。
这个拥有1292户、常住人口约4000人的老小区,在迪凡物业入驻一年后,悄然完成了从“问题频发”到“暖心服务”的转变。

路面攻坚:20天实现“从破到立”
作为业主日常出行的交通要道,今年7月份之前,这条位于小区南侧的主干道还是高低不平、布满裂纹的样子。
“一到雨天就积水,坑坑洼洼不好走。”业主的吐槽被物业记在了心上。因小区没有成立业委会,物业便将“使用公共收益修路”的计划上报给了社区。今年7月,经社区同意后,修路工程开始推进落实。


△路面维修施工中
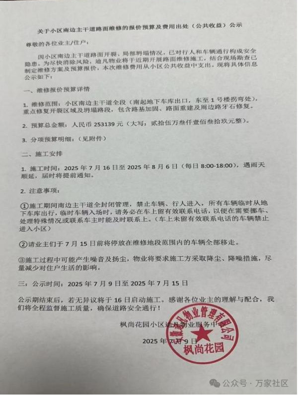
“动工前,详细的维修方案与资金使用明细都向业主做了公示,让业主们清楚公共收益的每一分钱具体花在了哪里。”据小区项目经理介绍,公示期间未收到业主的反对意见,7月16日,修路工程正式动工。


△路面维修后

△路面维修报价预算及费用出处公示
施工期间南门主干道需全天封闭,为保障居民日常出行,物业在小区各关键路口设置醒目指引标识,并通过业主群、公告栏等提前发布注意事项与绕行路线,将车辆统一引导至地库通行。“业主们非常支持,主动移走车辆,配合绕行安排,为施工创造了良好条件。”现场一工作人员表示。

△雨污水井重新垫高、安装
“当时,雨水沟这里全部塌陷、开裂严重,也没有路牙石,我们重新购置路牙石把绿化带隔开。”项目经理表示,施工过程中,会安排专人进行全过程监督,严格把控维修质量与进度。至8月6日,仅用时20天,枫尚花园小区近800米的主干道便完成了改造升级并顺利通车。

△主干道维修后顺利通车
“现在,沥青路面平整又好走,晚上在小区里散步安心多了,这路真是修到大家心坎上了。”一位业主欣慰地说。
电梯改造:从安全到舒适的全方位提升
因经常故障严重影响出行,枫尚花园小区的电梯是以往业主投诉的“重灾区”。近期,长期困扰居民的电梯问题也迎来了系统性改善。
小区9号楼的两部电梯自2014年开始投入使用,至今已运行超11年,因零部件老化等原因导致故障频发。2024年,小区曾尝试启动电梯更换工作,因故未果。近期,这项工作再次启动,经征询业主同意后,更换工作得以推进。

△9号楼电梯换新相关工作通知
为保障居民日常乘梯安全,物业在推动故障电梯换新的同时,尤其注意对电梯的日常维修与保养工作。据介绍,在入驻小区一年时间里,仅电梯维修一项,物业已垫资8万余元,用以更换核心配件。
“虽然这笔费用后期将从公共收益支出,但安全问题等不得,我们必须先行动起来。”项目经理说。

△电梯维修
值得一提的是,在日常服务中,小区的路灯维修、零星破损路面维修等公区维修均由物业自行支出,基本实现了“小修不过夜,大修有保障”的服务响应。
渗漏治理:从应急维修到长效解决
楼顶漏水和外墙渗水,也是困扰小区居民多年的“心头之患”。
面对这一棘手问题,物业入驻后迅速响应,先行垫资3万元采购防水材料,对严重漏水点进行紧急维修。
“现在的物业确实不一样了,只要真干事,我们就支持!”小区2栋的一位业主在谈到维修效果时,给予了积极评价。

△楼顶漏水维修

△墙面渗漏情况统计
为进一步摸清漏水范围,近期,物业开始在业主群中发起渗漏情况统计,计划推进更大范围的维修。“我们安排专人负责上门拍照、实地核实,测算完费用后,计划走流程启动维修资金对2、3、4栋楼的户外墙面进行全面维修,力争从根源上解决外墙渗漏问题。”
业主心声:“实在改进”换来真心认可
从路面修缮到电梯升级,从监控覆盖到漏水整改……围绕业主关心的实际问题,新物业完成的一系列提升改造动作赢得了业主的点赞认可,也获得了社区的肯定:业主投诉率显著下降,居民满意度持续提升。

△ 小区加装监控
“看到小区环境有了实实在在的改善,我们住户也感到更安心,这对房产保值也很重要。”一位业主表示。
不少居民在交流中也反馈:“维修响应更快了”、“服务效率值得点赞”、“希望这样的服务能持续下去”……

“希望跟业主亲如一家,真诚为业主解决问题。”项目经理表示,下一步还将持续推进小区电梯监控改造、外墙维修等品质提升计划。“我们期待与广大业主继续携手,共同将小区建设成为更美好的家园。”